
获奖名单
近日,由中国法学会法学教育研究会主办的第十七届全国财经高校法学教育论坛在浙江杭州顺利召开,全国财经高校第十届法律职业技能大赛同步举办。本届赛事汇聚全国多所财经高校法学学子同台竞技,以赛促学搭建法学教育交流与技能比拼优质平台。
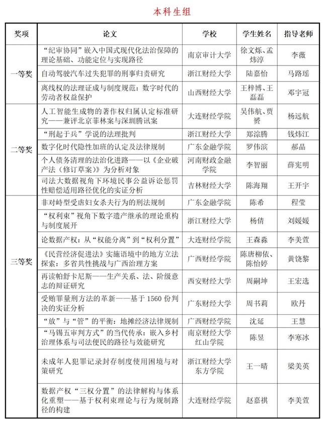
经过多轮激烈角逐,南京财经大学红山学院法学院学子斩获荣誉——由李寒冰老师指导、法学2455班陈昱同学撰写的论文《“马锡五审判方式”的当代传承:嵌入乡村治理体系与司法便民的路径与效能研究》,凭借扎实的理论功底与鲜明的研究视角,荣获本科组三等奖,赢得评审专家的充分肯定。
该论文聚焦“马锡五审判方式”在当代乡村治理中的创新应用,精准锚定司法便民核心需求,深入探索传统司法经验与现代乡村治理的融合路径,既彰显对经典司法理念的深度研读,又体现理论联系实践的学术探索精神,充分展现南京财经大学红山学院法学学子良好的学术素养与专业研究能力。
此次获奖是南京财经大学红山学院法学教育教学成效的生动体现。未来,南京财经大学红山学院法学院将以此为契机,持续深化法学教育教学改革,强化师资队伍建设,优化课程体系设计,深耕财经与法学交叉融合特色,着力培养兼具财经素养与法治思维的高素质复合型法治人才。同时,南京财经大学红山学院将进一步搭建学术实践平台,引导学子笃研学术、躬行实践,切实肩负起培养法治人才、服务全面依法治国战略的使命,为法治建设与社会发展贡献更多力量。